Sposoby rozstrzygania sporów sądowych.

Nasza ocena:

3
Pobrań: 28
Wyświetleń: 504
Komentarze: 0
Notatek.pl

Pobierz ten dokument za darmo

Podgląd dokumentu
Sposoby rozstrzygania sporów sądowych. - strona 1

Fragment notatki:

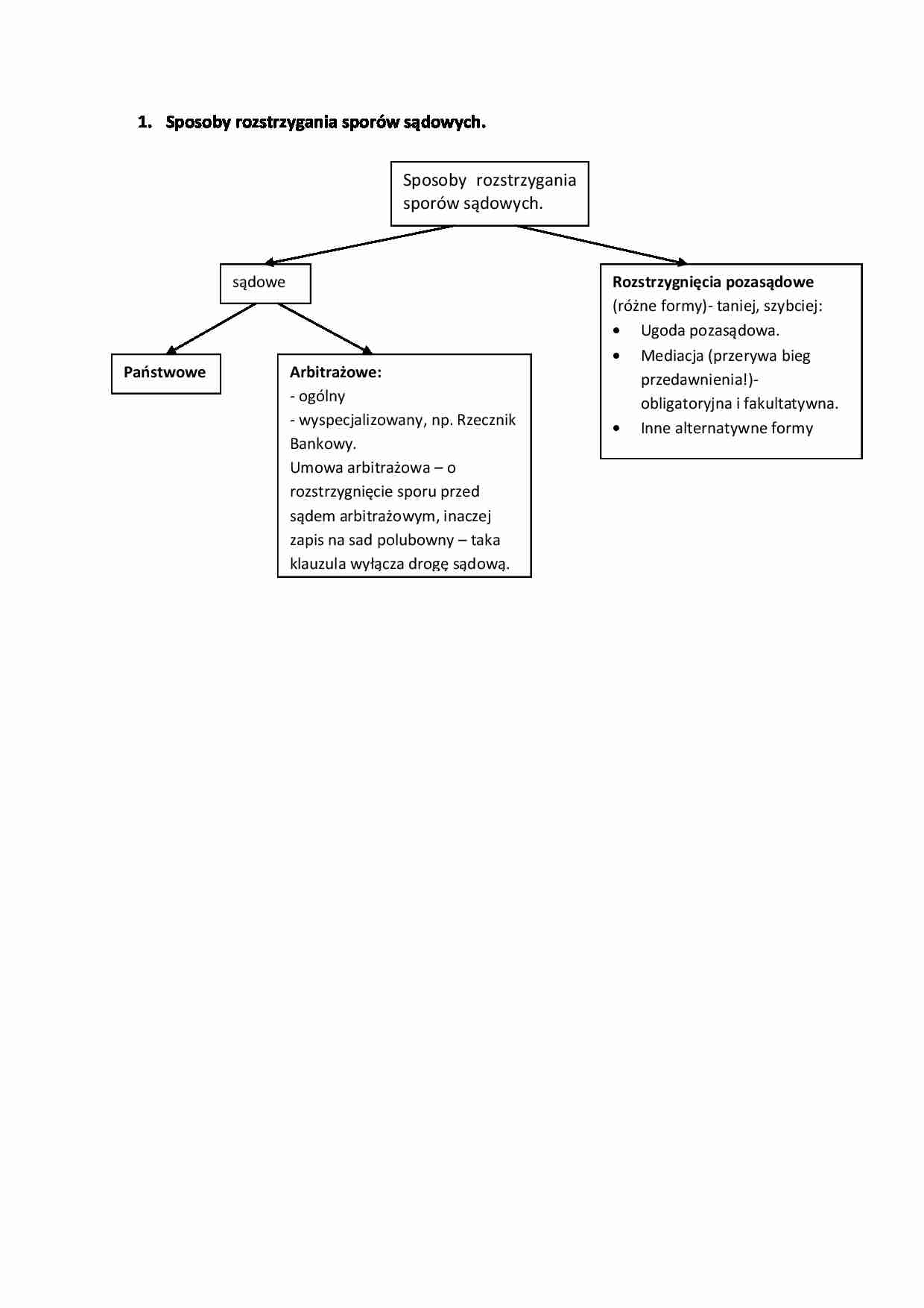
Sposoby rozstrzygania sporów sądowych. Sposoby rozstrzygania sporów sądowych.
Rozstrzygnięcia pozasądowe (różne formy)- taniej, szybciej:
Ugoda pozasądowa.
Mediacja (przerywa bieg przedawnienia!)- obligatoryjna i fakultatywna.
Inne alternatywne formy
sądowe
Arbitrażowe: - ogólny
- wyspecjalizowany, np. Rzecznik Bankowy.
Umowa arbitrażowa - o rozstrzygnięcie sporu przed sądem arbitrażowym, inaczej zapis na sad polubowny - taka klauzula wyłącza drogę sądową.
Państwowe .
... zobacz całą notatkę



Komentarze użytkowników (0)

Zaloguj się, aby dodać komentarz