Projekt układu hydraulicznego do realizacji ruchu prostoliniowego zwrotnego

Nasza ocena:

3
Pobrań: 203
Wyświetleń: 1666
Komentarze: 0
Notatek.pl

Pobierz ten dokument za darmo

Podgląd dokumentu
Projekt układu hydraulicznego do realizacji ruchu prostoliniowego zwrotnego - strona 1

Fragment notatki:

Wzór projektu układu hydraulicznego do realizacji ruchu prostoliniowego zwrotnego z przedmiotu hydraulika na PK (Politechnika Krakowska)

Politechnika Krakowska Wydział Mechaniczny NAPĘDY i STEROWANIE HYDRAULICZNE
i PNEUMATYCZNE
Projekt układu hydraulicznego do realizacji ruchu
prostoliniowego zwrotnego
OPRACOWANIE
ROK AKADEMICKI: 2003/2004
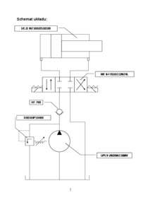
SCHEMAT HYDRAULICZNY:
1. Dane:
P = 500 [N] - siła na tłoczysku
h = 400 [mm] - skok tłoka
t = 7 [s] - czas przesuwu tłoka
0 = 0.8
T = 20 [0C]
2. Obliczenia podstawowe
a) Na podstawie katalogu dobieram ciśnienie:
b) Obliczenie siłownika:
c) Dobieram siłownik z tłoczyskiem jednostronnym CJ - 160 - 63/45 Parametry siłownika:
Aby uzyskać założony skok tłoka h=300 [mm] stosujemy ograniczniki w siłowniku.
d) Obliczenie wydatku:
e) Pompę napędza silnik o mocy:
f) Na podstawie katalogu dobieram pompę zębatą: PZ-40T
Parametry pompy:
g) Obliczenie średnic przewodów:
Przewód ssący:
Przewód tłoczący:
h) Na podstawie katalogu PN-78/C-94250/60 dobieram wąż gumowy BZPG:
i) Obliczam objętość zbiornika
Vzb = (35)Q
Vzb = 440 = 160
j) Na podstawie katalogu dobieram filtr siatkowy wysokociśnieniowy średniodokładny FS1-160-40SM
Parametry filtra:
Pnom = 16[MPa]
δ = 100[m]
zakres temp. T = -20  80 [C]
k) Na podstawie katalogu dobieram rozdzielacz trójpołożeniowy blokowy suwakowy sterowany elektrohydraulicznie RBS-16EWH
Parametry rozdzielacza:
ciecz robocza o lepkości   180 [cSt]
T = -20  80 [C]
dopuszczalne ciśnienie na linii zlewu pu = 1[MPa]
przełożenie dźwigni i = 1: 6
l) Na podstawie katalogu dobieram zawór przelewowy suwakowy ZP-53
Parametry zaworu:
zakres regulacji ciśnienia pr = 2  16 [MPa]
maksymalne ciśnienie na linii wylotu pw = 25 [MPa]
m) Na podstawie katalogu PN-71/C-96057/04 dobieram olej hydrauliczny L - HH - 40
lepkość kinematyczna  = 40 n) Obliczenia spadków ciśnienia


(…)

… hydrauliczny L - HH - 40
lepkość kinematyczna  = 40 n) Obliczenia spadków ciśnienia
Straty miejscowe dla przewodu tłoczącego:
1 x kolano gięte płaskie 90˚ gładkie ς = 0,21 γ = 0,8
Δpstr = 0,308
Straty na długości:
Obliczam starty na długości 1 [m] dla przewodu ssącego:
Liczba Reynoldsa: Re = 937 (ruch laminarny)
Δpdl = 0,306
Cylinder hydrauliczny CJ-160-63/45
Przewód gumowy BZPG
Rozdzielacz RBS-16EWH
Pompa…
... zobacz całą notatkę



Komentarze użytkowników (0)

Zaloguj się, aby dodać komentarz