Sterowanie ruchem drogowym

note /search

Ręczna metoda Koordynacji - opis

  • Politechnika Warszawska
  • Sterowanie ruchem drogowym
Pobrań: 77
Wyświetleń: 1358

Ręczna metoda Koordynacji Wyznaczenie Długości sygnałów zielonych : GA, GB Wyznaczenie czasów podróży między parami Skrzyżowań: t=γ/V=TA,TB Offsetu wstępnie Równe czasom podróży w kierunku A. Wyznaczenie chwili rozpoczęcia sygnału zielonego na i-tym skrzyżowaniu dla Kierunku Gi=[ ∑ N-licz. Skrzyżo...

Warunki efektywnego sterowania akomodacyjnego

  • Politechnika Warszawska
  • Sterowanie ruchem drogowym
Pobrań: 63
Wyświetleń: 763

Warunki efektywnego sterowania akomodacyjnego 1. Lokalizacja czujnika detektora i wybór sygnału zielonego ( ) powinny stanowić efekt kompromisu między prawdopodobieństwem zablokowania algorytmu a nakładanymi od dołu ograniczeniami na czasy sygn. zezwalających. Lokalizacja czujnika powinna zapewniać...

Faza 3- opracowanie

  • Politechnika Warszawska
  • Sterowanie ruchem drogowym
Pobrań: 14
Wyświetleń: 560

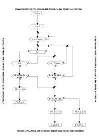
UTWORZONY PRZEZ PROGRAM EDUKACYJNY FIRMY AUTODESK FAZA 3 t3 = 0 N t3 = t 3 + 1 T L2 N L1 T L3 L4 L12 N T L6 N t3 ...

Sterowanie ruchem drogowym III- tabela

  • Politechnika Warszawska
  • Sterowanie ruchem drogowym
Pobrań: 21
Wyświetleń: 511

Grupa kończąca Typ Grupy Strumień elementarny Grupa rozpoczynająca Typ Grupy Strumień elementarny Droga ewakuacji [m] Droga dojazdu [m] Prędkość ewakuacji [km/h] Prędkość dojazdu [km/h] Prędkość ewakuacji [m/s] Prędkość dojazd [m/s] Długość pojazdu [m] Czas sygnału żółtego [s] Czas ewa...

Przejście miedzy fazami- opracowanie

  • Politechnika Warszawska
  • Sterowanie ruchem drogowym
Pobrań: 7
Wyświetleń: 413

11,12 2P 7, 8 3K 1, 3 4K 4, 5, 6 5K 2, 15 6K 9, 10 7P 13, 14 2, 15 9, 10 7P 13, 14 PF3-4 11s UTWORZONY PRZEZ PROGRAM EDUKACYJNY FIRMY AUTODESK 6K PF1-4 10s 4, 5, 6 5K PF2-1 8s 1, 3 4K PF3-2 13s 7, 8 3K PF1-3 12s 11,12 2P PF3-1 13s PF2-4 6s PF4-2 1s 1P PF2-...

Porównanie sterowania cyklicznego i akomodacyjnego

  • Politechnika Warszawska
  • Sterowanie ruchem drogowym
Pobrań: 56
Wyświetleń: 826

Porównanie sterowania cyklicznego i akomodacyjnego *ster cykliczne: -długość sygn. zielonych wyznaczana na podstawie przeciętnych obciążeń w długich okresach -niezmienna struktura realizowanego programu sygn. -brak możliwości dopasowania do aktualnego obciążenia -w miarę łatwe do wyznaczenia *...

Metody doboru minimalnego

  • Politechnika Warszawska
  • Sterowanie ruchem drogowym
Pobrań: 35
Wyświetleń: 700

Metody doboru minimalnego sygnału zezwalającego - 1 Arbitralnie: 2.Przekształcenia: ; -odl. umieszczenia czujnika; -efektywna dł pojazdu ok. 6m; -śr. odstęp czasu między pojazdami; -czas reakcji pierwszego pojazdu; 3. ; -intensywność nasyceni...

Bazowa metoda koordynacji

  • Politechnika Warszawska
  • Sterowanie ruchem drogowym
Pobrań: 7
Wyświetleń: 679

Bazowa metoda koordynacji: * DANE WEJSCIOWE Liczba skrzyżowań w koordynowaniu gałęzi Zbiór odległości miedzy skrzyżowaniami Zbiór czasów syg. Zezwalających na poszczególnych skrzyżowaniach * ZAŁOŻENIA Na analizowanych skrzyżowaniach będzie istniało skrzyżowanie odniesienia, dla którego sygnał z...

Metoda PLC (Mieszano-całkowito liczbowa) - omówienie

  • Politechnika Warszawska
  • Sterowanie ruchem drogowym
Pobrań: 7
Wyświetleń: 469

Metoda PLC (Mieszano-całkowito liczbowa) Metoda ta może rozwiązać podstawowe problemy: Synchroniczna skrzyżowań tak aby otrzymać wiązki o równych szerokościach i max. Sumie. Otrzymanie jednej z wiązek o max. Wartości i sumie wiązek była max. *ZMIENNE DECYZYJNE: - PREDKOSCI - DŁUGOSCI CYKLU *POZ...

Przypadki zablokowania sygnału zielonego

  • Politechnika Warszawska
  • Sterowanie ruchem drogowym
Pobrań: 21
Wyświetleń: 504

Przypadki zablokowania sygnału zielonego dla strumieni aktualnie obsługujących 1.) Możliwość przerwania sygnału na poziomie jego wartości minimalnej w chwili gdy kolejka przekracza pojemność powierzchni akomodacyjnej pomiędzy linią zatrzymania a czujnikiem. Powinna być zapewniona obsługa pierwszeg...