Technologia, ekonomika i organizacja robót sanitarnych

note /search

Bufety-opracowanie

  • Politechnika Gdańska
  • Technologia, ekonomika i organizacja robót sanitarnych
Pobrań: 21
Wyświetleń: 1232

Bufety  Są to wydzielone pomieszczenia, w których przez ladę lub okienko odbywa się sprzedaż  napojów, kanapek i innych wyrobów. W przypadku wydawania dao barowych w bufetach,  wyposażenie zaplecza powinno byd dostosowane do przechowywania, podgrz...

Technika Sanitarna-materiały do kolokwium

  • Politechnika Gdańska
  • Technologia, ekonomika i organizacja robót sanitarnych
Pobrań: 98
Wyświetleń: 938

NIEPEŁNOSP:    pkt umywalkowy:    1. przed umywalką 1,5x1,5m;  2. szer  umywalki: min 60cm, głębokość: min 55cm.  3. umywalka musi mieć możliwość  przejęcia obciążenia z przodu 1kN (wtedy nie montuje się bocznych poręczy  wsporczych)  4.  Możliwo...

Palarnia, jadalnia-opracowanie

  • Politechnika Gdańska
  • Technologia, ekonomika i organizacja robót sanitarnych
Pobrań: 7
Wyświetleń: 1050

Palarnia  Jeżeli palenie tytoniu w pomieszczeniach produkcyjnych jest niedopuszczalne należy  projektowad palarnie w pobliżu miejsc pracy, ewentualnie przy zespole szatni. Minimum  0,1m2 na każdego pracownika najliczniejszej zmiany, lecz nie mniej niż 8m2 i nie więcej niż  40m2 zapewniając co najmn...

Pomieszczenia sanitarne dla osób niepełnosprawnych-ćwiczenia

  • Politechnika Gdańska
  • Technologia, ekonomika i organizacja robót sanitarnych
Pobrań: 21
Wyświetleń: 966

TECHNIKI SANITARNE – ĆWICZENIA  16.05.2011  Pomieszczenia sanitarne dla osób niepełnosprawnych.  Wymagane powierzchnie ruchowe:    przed elementami wyposażenia sanitarnego należy projektować powierzchnie ruchowe       1,5 x 1,5 m ,     aby umożliwić dojazd wózka do WC z boku należy zapewnić  z ob...

Projekt koncepcyjny pomieszczeń higieniczno-sanitarnych - robotnicy

  • Politechnika Gdańska
  • Technologia, ekonomika i organizacja robót sanitarnych
Pobrań: 294
Wyświetleń: 1925

1.0 Opis techniczny  1.1 Podstawa opracowania  Projekt został wykonany na zlecenie Katedry Inżynierii Sanitarnej Wydziału Inżynierii  Lądowej i Środowiska.  1.2 Zakres opracowania  Projekt obejmuje pomieszczenia higieniczno-sanitarne dla 550 robotników pracujących  na 2  zmianach. Pracowników podzi...

Projekt koncepcyjny pomieszczeń higieniczno-sanitarnych dla zakładu pr...

  • Politechnika Gdańska
  • Technologia, ekonomika i organizacja robót sanitarnych
Pobrań: 126
Wyświetleń: 1932

Politechnika Gdańska Wydział Inżynierii Lądowej i Środowiska Katedra Inzynierii Sanitarnej Projekt koncepcyjny pomieszczeń higieniczno-sanitarnych dla zakładu  produkującego warzywa mrożone znajdującego się w Koszalinie. 1/12 Spis treści: 1. Opis techniczny. 1.1. Podstawa opracowania 1.2. Zakres op...

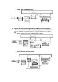
Schematy funkcjonalne węzłów higieniczno sanitarnych

  • Politechnika Gdańska
  • Technologia, ekonomika i organizacja robót sanitarnych
Pobrań: 119
Wyświetleń: 861

          Spluwaczka  Montowana w zakładach przemysłowych, pomieszczeniach zanieczyszczonych pyłem w  powietrzu lub innymi substancjami, co zmusza pracowników do korzystania z tego urządzenia.  Urządzenie spłukiwane, uruchamiane ręcznie lub nożnie, ma kształt małej 

Szatnia-opracowanie

  • Politechnika Gdańska
  • Technologia, ekonomika i organizacja robót sanitarnych
Pobrań: 84
Wyświetleń: 1274

TECHNIKI SANITARNE – ĆWICZENIA  07.03.2011  Układy funkcjonalne:    wejście do szatni i umywalni muszą być połączone traktem komunikacyjnym, szer. min. 150  cm,    umywalnie – nie powinna następować kolizja między pracownikami nieumytymi a umytymi  (szczególnie dla III stopnia zabrudzenia),  dla ...