Modele integracji

Nasza ocena:

5
Pobrań: 266
Wyświetleń: 1736
Komentarze: 0
Notatek.pl

Pobierz ten dokument za darmo

Podgląd dokumentu
Modele integracji - strona 1 Modele integracji - strona 2 Modele integracji - strona 3

Fragment notatki:


22.03.2011 TEMAT 3: MODELE INTEGRACJI Model integracji - to całościowy obraz ugrupowania integracyjnego obejmujący jego główne właściwości w tym zwłaszcza podział kompetencji między organami międzynarodowymi i ponadnarodowymi a rządami krajów członkowskich.
Wyróżniamy:
Model międzynarodowej integracji gospodarczej
Model ponadnarodowej integracji gospodarczej
Model międzynarodowej integracji gospodarczej
MOI - MIĘDZYNARODOWY OŚRODEK INTEGRACJI
NOI - NARODOWY ŚRODEK INTEGRACJI
P - PODMIOTY GOSPODARCZE NIŻESZEGO RZĘDU (PRZEDSIĘBIORSTWA)
- INFORMACJE
- DECYZJE
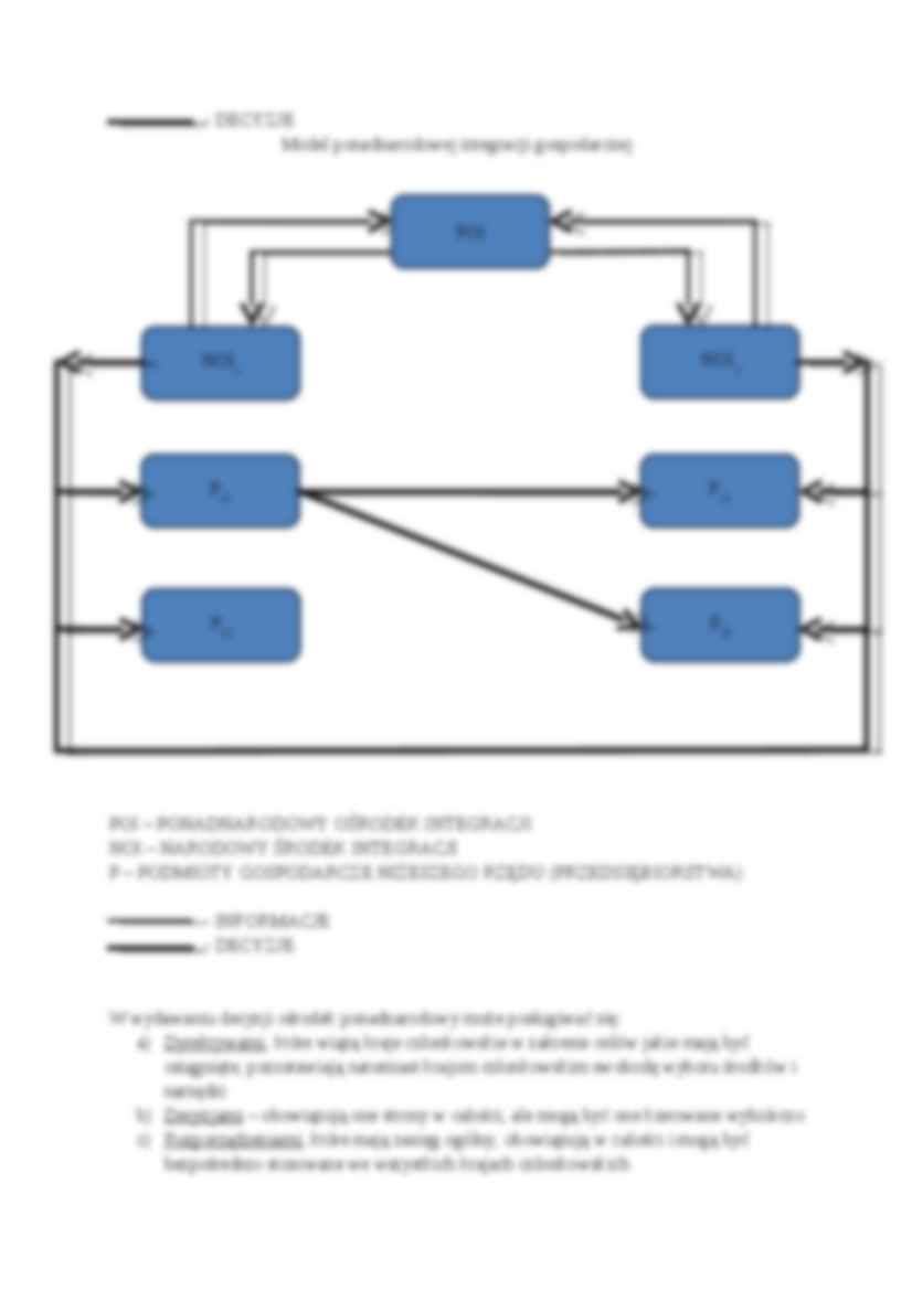
Model ponadnarodowej integracji gospodarczej
POI - PONADNARODOWY OŚRODEK INTEGRACJI
NOI - NARODOWY ŚRODEK INTEGRACJI
P - PODMIOTY GOSPODARCZE NIŻESZEGO RZĘDU (PRZEDSIĘBIORSTWA)
- INFORMACJE
- DECYZJE
W wydawaniu decyzji ośrodek ponadnarodowy może posługiwać się:
Dyrektywami , które wiążą kraje członkowskie w zakresie celów jakie mają być osiągnięte, pozostawiają natomiast krajom członkowskim swobodę wyboru środków i narzędzi
Decyzjami - obowiązują one strony w całości, ale mogą być one kierowane wybiórczo
Rozporządzeniami , które mają zasięg ogólny, obowiązują w całości i mogą być bezpośrednio stosowane we wszystkich krajach członkowskich
Mechanizm integracji gospodarczej - jest pojęciem węższym od pojęcia modelu. Obejmuje zasady funkcjonowania rynku w obrębie integracyjnych się krajów oraz jego związki z rynkami narodowymi.
Wyróżniamy:
Mechanizm wolnego rynku i wolnego handlu
Mechanizm rynku regulowanego
Jan Tinbergen
Integracja jest procesem koordynacji a następnie unifikacji polityki ekonomicznej w obrębie grupy państw.
Integracja negatywna - podejmowanie przez rządy integrujących się krajów różnorodnych przedsięwzięć mających na celu usuwanie barier swobodnego przepływu produktów oraz czynników wytwórczych.


(…)

…. produkujących taniej) dostawami od chronionych i czasami mniej efektywnych producentów z krajów partnerskich strefy wolnego handlu, których konkurencyjność wzrosła na skutek zniesienia wewnątrzstrefowych barier handlowych. MOI
NOI2 NOI1 P21 P11 P22 P12 POI
NOI2 NOI1 P21 P11 P22 P12 PRODUKCJA X = 110 za szt
120
PRODUKCJA
X = 100 za szt
PRODUKCJA
X = 110 za szt
100
PRODUKCJA
X = 100 za szt
PRODUKCJA
X = 100…
… należącymi do różnych państw.
Instytucjonalno - organizacyjne formy międzynarodowych ugrupowań integracyjnych
Strefa wolnego handlu - polega na likwidowaniu ceł i innych ograniczeń w obrotach między krajami członkowskimi z równoczesnym zachowaniem przez te kraje autonomii celnej i handlowej w stosunkach z krajami spoza strefy. Strefa wolnego handlu
Efekty statyczne - efekty krótkookresowe (dopóki…
... zobacz całą notatkę



Komentarze użytkowników (0)

Zaloguj się, aby dodać komentarz