Historia literatury - rodzina Buendia

Nasza ocena:

3
Wyświetleń: 406
Komentarze: 0
Notatek.pl

Pobierz ten dokument za darmo

Podgląd dokumentu
Historia literatury - rodzina Buendia - strona 1 Historia literatury - rodzina Buendia - strona 2 Historia literatury - rodzina Buendia - strona 3

Fragment notatki:


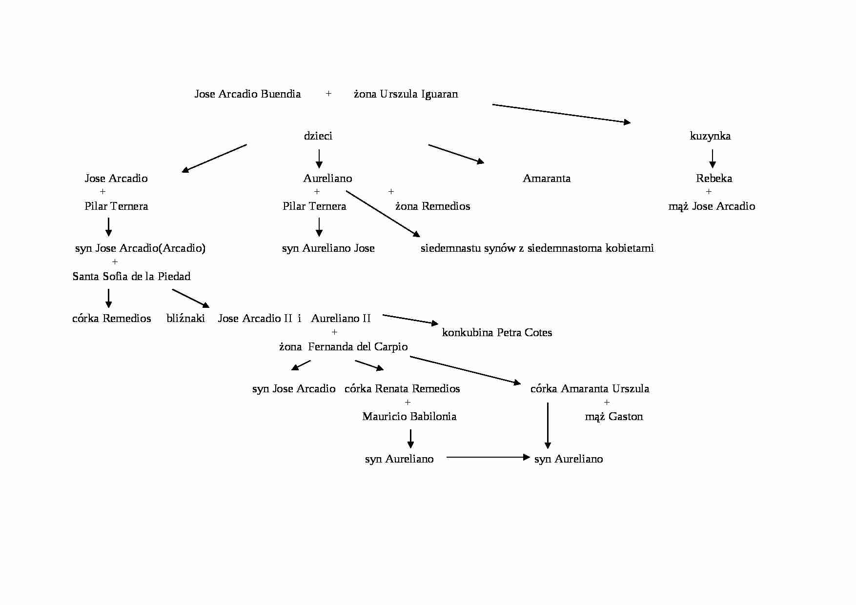
Jose Arcadio Buendia + żona Urszula Iguaran dzieci kuzynka
Jose Arcadio Aureliano Amaranta Rebeka
+ + + + Pilar Ternera Pilar Ternera żona Remedios mąż Jose Arcadio
syn Jose Arcadio(Arcadio) syn Aureliano Jose siedemnastu synów z siedemnastoma kobietami
+
Santa Sofia de la Piedad
córka Remedios bliźnaki Jose Arcadio II i Aureliano II
+ konkubina Petra Cotes
żona Fernanda del Carpio syn Jose Arcadio córka Renata Remedios córka Amaranta Urszula
+ +
Mauricio Babilonia mąż Gaston
syn Aureliano syn Aureliano
syn Aureliano Jose
... zobacz całą notatkę



Komentarze użytkowników (0)

Zaloguj się, aby dodać komentarz