Handel detaliczny - charakterystyka

Nasza ocena:

5
Pobrań: 532
Wyświetleń: 2737
Komentarze: 0
Notatek.pl

Pobierz ten dokument za darmo

Podgląd dokumentu
Handel detaliczny - charakterystyka  - strona 1 Handel detaliczny - charakterystyka  - strona 2 Handel detaliczny - charakterystyka  - strona 3

Fragment notatki:


Handel detaliczny W handlu detalicznym następuje sprzedaż produktów w ilościach na ogół małych, ale jest to określenie względne. Muszą tu być brane pod uwagę: rodzaj towarów, nawyki konsumpcyjne, konkretne sytuacje nabywcze.
Przedsiębiorstwo handlu detalicznego kieruja ofertę i działania marketingowe przede wszystkim do klientów indywidualnych. W tradycyjnym kanale dystrybucji przedsiębiorstwo to zajmuje pozycję między handlem hurtowym, a nabywcą, będącym między producentem, a nabywcą z pominięciem hurtu.
Wykonuje określone usługi handlowe na rzecz finalnych nabywców oraz dostawców (hurtowników, detalistów). Przedsiębiorstwo detaliczne należy do szeroko pojętej sfery usług.
Współczesne przedsiębiorstwa detaliczne oferują coraz szerszy zakres usług (np. Montaż zakupionego urządzenia, drobne usługi krawieckie), które mogą mieć charakter wolny (klient sam decyduje, czy chce skorzystać z danej oferty) lub związany (usługa jest świadczona łącznie z zakupionym towarem).
Zakres usług wolnych zależy głównie od: sprecyfiki danego przedsiębiorstwa, jego wielkości, polityki.
Konstruktywne cechy przedsiębiorstwa hurtu detalicznego: obsługa klienta - jest podstawowym czynnikiem wartościotwórczym i unikatowym handlu
świadczenie usług dostawcom (usługa sprzedaży, dostępu do nabywców indywidualnych) oraz klientom (usługa zaspokajająca popyt konsumpcyjny)
koncentracja wysiłków marketingowych na konsumenta
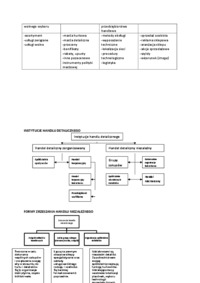
niska wartość pojedynczej transakcji przy dużej liczbie Charakterystyka instytucjonalnych form sprzedaży detalicznej: sklepowi sprzedawcy
nie sklepowi sprzedawcy
W sprzedaży nie sklepowej wyodrębnić można: handel internetowy i wysyłkowy, sprzedaż z automatów, bezpośredni telemarketing
9.11.2011 r. W jednym z podziałów stacjonarnego handlu detalicznego wyróżnia się następujące podstawowe formaty: sklep spożywczy
sklep specjalistyczny
"wygodny sklep"
sklep powszechny
sklep wyspecjalizowany
sklep brażowy
supermarket
hipermarket
dom towarowy
category killer
sklep dyskontowy
Formaty handlu detalicznego różnią się: oferowanym asortymentem towarów i metodą obsługi, powierzchnią, lokalizacją. Funkcjonują one jako sklepy niewielkich detalistó lub sieci handlowe.
Metoda obsługi - wyróżniamy metodę tradcyjną (pełny udział sprzedawcy) , preselekcje (pełny dostęp do towarów sali sprzedażowej, natomiast obsługa klienta przez sprzedawcę nie jest obowiązkowa) i

(…)

… - pow. 40 - 100 m2
Mały - 40 m2 i mniej
W pobliżu miejsca zamieszkania klientów
Małe jednozakładowe placówki
Sklep specjalistyczny
Asortyment należący do jednej lub kilku grup towarowych. Obsługa tradycyjne, czasem preselekcja.
Mały - do 50 m2.
W centrach handlowych a także w centrach miast przy ulicach handlowych.
Gorseteria - sklep z bielizną
Ray - sklep z "Wygodny sklep"
Artykuły FMCG, uzupełniane o towary na które zgłaszają zapotrzebowanie klienci zmotoryzowani. Wydłużone godziny otwarcia. Najczęściej samoobsługowe.
Około 100 m2.
W pobliżu miejsca zamieszkania klientów, przy stacjach benzynowych, dworcach, w sąsiedztwie placówek gastronomicznych.
Żabka, 7 Eleven
Sklep powszechny
Artykuły FMCG, udział artykułów nieżywnościowych w obrocie nie powinen przekraczać 15 % ogólnych obrotów sklepu.
120 - 400 m2
Zazwyczaj w pobliżu miejsca zamieszkania klientów.
Żółty koszyk
Sklep wyspecjalizowany
Szeroki asortyment towarów przeznaczonych do kompleksowego zaspokajania określonych potrzeb, na przykład wyposażenia mieszkań, ubioru.
120 - 600 m2
W centrach handlowych lecz także w centrach miast
Branża "dom-hobby-ogród", Nico
Sklep branżowy
Towary z wielu grupo towarowych, należących do jednej branży np. Sklep kosmetyczny
Zróżnicowana
Centra handlowe i centra miast
Rossmass, H&M
Supermarket
Artykuły FMCG (łącznie z artykułami świeżymi) oraz nieżywnościowe stanowiące około 30 % ofery.
400 - 2500 m2
Zazwyczaj w osiedlach, poza ścisłymi centrami miast
Albert, Stokrotka
Hipermarket
Artykuły żywnościowe wszystkich branż (łącznie z artykułami świeżymi) oraz artukuły nieżywnościowe (w tym odzież) mające 50…
… je jako obiekt handlowy, który jest zaprojektowany, zbudowany i zarządzany jako odrębna całość, składający się z jednostek sklepowych i usługowych oraz części wspólnej o minimalnej powierzchni brutto wynoszącej 5000 m2. Wyróżnia ono następujące centra:
1. Tradycyjne:
duże
średnie
małe (5000 - 19999 m2) 16.11.2011 r. 2. Specjalistyczne (profilowane):
parki handlowe (duże 20 000 m2 i więcej), średnie (10 000 - 19…
… się: oferowanym asortymentem towarów i metodą obsługi, powierzchnią, lokalizacją. Funkcjonują one jako sklepy niewielkich detalistó lub sieci handlowe.
Metoda obsługi - wyróżniamy metodę tradcyjną (pełny udział sprzedawcy) , preselekcje (pełny dostęp do towarów sali sprzedażowej, natomiast obsługa klienta przez sprzedawcę nie jest obowiązkowa) i samoobsługę
Styl obsługi - styl miękki (delikatny, łagodny kontakt…
... zobacz całą notatkę



Komentarze użytkowników (0)

Zaloguj się, aby dodać komentarz