Egzamin inżynierski - strona 2

note /search

Kompozyty polimerowe - wykład

  • Akademia Górniczo-Hutnicza im. Stanisława Staszica w Krakowie
  • Egzamin inżynierski
Pobrań: 154
Wyświetleń: 1260

1.  Kompozyty polimerowe  Jednym z największych osiągnięd technologicznych XX wieku był niewątpliwie rozwój nauki o  polimerach oraz uruchomienie ich masowej produkcji. Postęp technologiczny tworzyw  sztucznych spowodowany jest przede wszystkim poprawą ich właściwości użytkowych m. i n. w  wyniku t...

Egzamin - szkło i ceramika

  • Akademia Górniczo-Hutnicza im. Stanisława Staszica w Krakowie
  • Egzamin inżynierski
Pobrań: 280
Wyświetleń: 2114

PYTANIA Z ZESZLYCH LAT Gr I Szkło: 1) Definicja szkła i właściwości, 2) Proces technologiczny otrzymywania szkła-wymienic etapy, 3) Klarowanie chemiczne-na podstawie 2 przykładów (chodzilo o reakcje) , 4) Powłoki amorficzne i metody ich otrzymywania. Ceramika: 1) Omówic tworzywo porcelanowe, 2) F...

Surowce ilaste - wykład

  • Akademia Górniczo-Hutnicza im. Stanisława Staszica w Krakowie
  • Egzamin inżynierski
Pobrań: 105
Wyświetleń: 1141

Wstęp Bentonity są powszechnie stosowanym materiałem technologicznym. Stanowią ważny surowiec ilasty, który wyróżnia się wieloma specyficznymi właściwościami, takimi jak zdolność wymiany jonowej, skłonność do pęcznienia i tworzenia zawiesin ...

Pytania na egzamin - opracowanie - Chemia nieorganiczna

  • Akademia Górniczo-Hutnicza im. Stanisława Staszica w Krakowie
  • Egzamin inżynierski
Pobrań: 231
Wyświetleń: 1246

Witajcie:) Mam nowe lekkie modyfikacje wynikające z konsultingu odpowiedzi z Agą Wilk. Otóż porównując zestawy te które mieliśmy wspólne z inżynierią pojawiło się na wszystkie wspólne zestawy 9 różnic. Będąc dziś na uczelnii z moją pracą inż. miałam chwile czasu i poszłam jeszcze to zweryfiko...

Patenty opracowanie - strona tytułowa

  • Akademia Górniczo-Hutnicza im. Stanisława Staszica w Krakowie
  • Egzamin inżynierski
Pobrań: 434
Wyświetleń: 791

AKADEMIA GÓRNICZO-HUTNICZA im. Stanisława Staszica w Krakowie Ochrona własności intelektualnej Opis patentów Ewelina Stachowicz Grupa 2 WIMiC ...

Bentonity - prezentacja

  • Akademia Górniczo-Hutnicza im. Stanisława Staszica w Krakowie
  • Egzamin inżynierski
Pobrań: 35
Wyświetleń: 630

Notatka porusza między innymi takie zagadnienia jak: minerały grupy smektytu, budowa smektytu, podział smektytów, smektyty dioktaedryczne, smektyty trioktaedryczne...

Uplastycznianie polimerów - opracowanie

  • Akademia Górniczo-Hutnicza im. Stanisława Staszica w Krakowie
  • Egzamin inżynierski
Pobrań: 0
Wyświetleń: 357

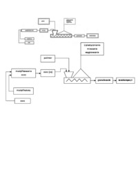
Uplastycznianie mieszanie wygrzewanie polimer mmt (m) modyfikowanie mmt nanokompozyt granulowanie modyfikatory mmt ...