Diagram przepływu danych - Metodyka tworzenia SI

Nasza ocena:

5
Pobrań: 56
Wyświetleń: 1729
Komentarze: 0
Notatek.pl

Pobierz ten dokument za darmo

Podgląd dokumentu
Diagram przepływu danych - Metodyka tworzenia SI  - strona 1 Diagram przepływu danych - Metodyka tworzenia SI  - strona 2 Diagram przepływu danych - Metodyka tworzenia SI  - strona 3

Fragment notatki:

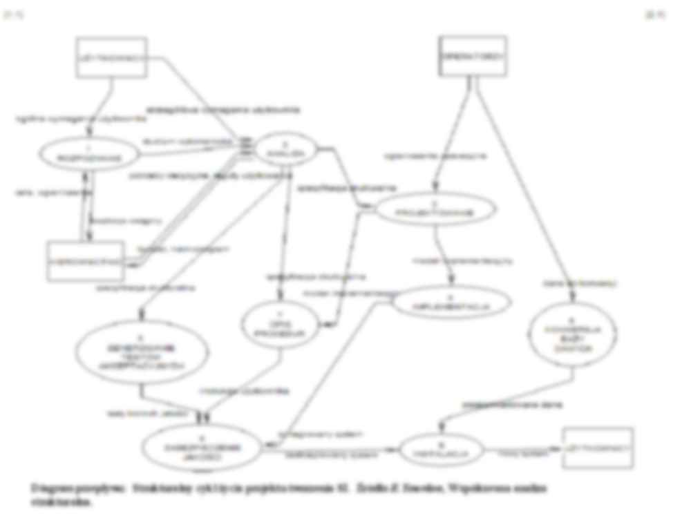
Projektowanie  systemów  informatycznych Zajęcia: Diagramy przepływu danych I Literatura bazowa: E.Yourdon , Współczesna analiza strukturalna, WNT, Warszawa 1996 J.Roberston, S.Robertson , Pełna analiza systemowa, WNT, Warszawa 1999 KI AE PSI  2006 1   Diag  K ra  I  m  A p  E rzepływu:  Strukturalny cykl życia projektu tworz  P en S ia I    S  2 I  0 .    0 Ź  6 ródło  E.Yourdon , Współczesna analiza  2 strukturalna.  Metodyka tworzenia SI  to spójny i logicznie  uporządkowany zestaw  modeli, narzędzi i procedur  o  charakterze technicznym i organizatorskim pozwalającym  zespołowi projektowemu realizować cykl życia systemu metodyka to dlaczego? jakimi modelami ? jakimi  narzędziami? w jakiej kolejności KI AE PSI  2006 3 Dokumentacja projektowa w metodyce  strukturalnej  •etap  analizy  strukturalnej –  model podstawowy •etap  projektowania  -  model implementacyjny KI AE PSI  2006 4 Model podstawowy , za jego pomocą przedstawiamy, co  powinien robić system, aby spełnić wymagania  użytkownika Uwaga!! Nie odpowiada na pytanie jakimi metodami   należy go zaimplementować Nie zwracamy uwagi na takie elementy jak: • granice automatyzacji • interfejs użytkownika • konfiguracje sprzętowe • narzędzia implementacyjne KI AE PSI  2006 5 Model  podstawowy  składa się z: • modelu  środowiskowego • modelu  zachowania KI AE PSI  2006 6 Model środowiskowy  definiuje  granice  między  analizowanym systemem a otoczeniem -  środowiskiem Model środowiskowy - elementy 1. Cele  systemu 2. Lista zdarzeń 3. Diagram kontekstowy KI AE PSI  2006 7 Model zachowania  (behawioralny) opisuje wymagane  zachowanie wewnętrzne systemu niezbędne do poprawnej  interakcji ze środowiskiem Główne przesłanie analizy strukturalnej – aby  przeanalizować SI należy zbadać jakie dane? oraz w jaki  sposób przetwarza?   Model zachowania - trzy aspekty 4.przetwarzania    model funkcjonalny  5.danych    model danych 6.zachowania systemu w czasie   model zmian stanu           systemu  KI AE PSI  2006 8 Narzędzia stosowane w Modelu Zachowania Aspekt przetwarzania Diagramy przepływu danych (DFD - dataflow diagram) Słowniki danych (DD – data dictionary) Specyfikacje procesów (PSPEC – process specification) Aspekt danych Diagramy związków obiektów/encji (ERD – entity relationship  diagram) Aspekt zachowania systemu w czasie Diagramy sieci przejść (STD – state transition diagram) KI AE PSI  2006 9 Diagramy przepływu danych – część I Diagram przepływu danych – ilustruje procesy, które musi  realizować (?jakiś) system. Pozwala pokazać system jako 

(…)


terminatorami
Nie możemy wpływać na działanie terminatora
KI AE
PSI 2006
19
Składnice (magazyny) danych – pokazują zbiory danych, które
system powinien przechowywać przez pewien czas. Dane w
bezruchu
Zasady stosowania
Magazyny są dostępne tylko dla procesów co oznacza, że
magazyn danych nie może się łączyć bezpośrednio z
terminatorem
KI AE
PSI 2006
20
KI AE
PSI 2006
DFD prostego systemu handlowego
21

... zobacz całą notatkę



Komentarze użytkowników (0)

Zaloguj się, aby dodać komentarz