Definicja banku

Nasza ocena:

3
Pobrań: 42
Wyświetleń: 1099
Komentarze: 0
Notatek.pl

Pobierz ten dokument za darmo

Podgląd dokumentu
Definicja banku - strona 1 Definicja banku - strona 2 Definicja banku - strona 3

Fragment notatki:

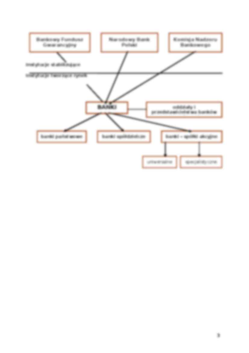
DEFINICJE BANKU Podejście mikroekonomiczne: bank jest przedsiębiorstwem,
bank jest instytucją zaufania publicznego,
działalność banku polega m.in. na pozyskiwaniu wkładów pieniężnych, udzielaniu kredytów, roszczeniach pieniężnych, udzielaniu gwarancji.
Podejście makroekonomiczne: w gospodarce rynkowej, charakteryzującej się podziałem pracy, wymiana produktów między podmiotami gospodarczymi odbywa się za pośrednictwem pieniądza,
dla sprawnego zaopatrywania podmiotów gospodarczych w środki płatnicze oraz zapewnienia właściwego funkcjonowania obiegu pieniężnego, potrzebni są pośrednicy finansowi, do których zalicza się banki,
banki wywierają istotny wpływ na alokację zasobów i dokonują takiego podziału kapitału, który zapewni jego optymalne wykorzystanie,
banki znajdują się pomiędzy zgłaszającymi popyt na pieniądz i jego podaż oraz nawiązują z nimi osobne stosunki umowne; oszczędzają im w ten sposób konieczności indywidualnego poszukiwania partnera dla pojedynczej transakcji, co prowadzi do obniżki kosztów transakcyjnych.
Definicja banku w systemie bankowym „Bank jest osobą prawną utworzoną zgodnie z przepisami ustaw, działającą na podstawie zezwoleń uprawniających do wykonywania czynności bankowych obciążających ryzykiem środki powierzone pod jakimkolwiek tytułem zwrotnym” - prawo bankowe, art.2.
Trzon przedstawionej definicji stanowią specjalny tryb tworzenia banku oraz obowiązek uzyskania zezwolenia na dokonywanie specjalnych rodzajów czynności, związanych z ryzykiem utraty środków powierzonych przez klientów.
„Czynnościami bankowymi są: przyjmowanie wkładów pieniężnych płatnych na żądanie lub z nadejściem oznaczonego terminu oraz prowadzenia rachunku tych wkładów,
prowadzenie innych rachunków bankowych,
udzielanie kredytów,
udzielanie i potwierdzanie gwarancji bankowych oraz otwieranie akredytyw,
emitowanie bankowych papierów wartościowych,
przeprowadzanie bankowych rozliczeń pieniężnych,
wydawanie, rozliczanie i umarzanie pieniądza elektronicznego,
wykonywanie innych czynności przewidzianych wyłącznie dla banku w odrębnych ustawach”.
Np. zapisy dwóch ustaw o funduszach emerytalnych - fundusz ten powinien mieć depozytariusza, który będzie dbać o prawidłowość obrotu nowymi oszczędnościami; ustawa o funduszach inwestycyjnych.
Dane czynności to :
udzielanie pożyczek i kredytów konsumenckich,
operacje czekowe i wekslowe oraz operacje, których przedmiotem są warranty,
wydawanie kart płatniczych oraz wykonywanie transakcji przy ich użyciu,
terminowe operacje finansowe,


(…)

… są instrumenty finansowe; np. rynek pierwotny, kapitałowy, pieniężny, bankowy,
instytucje finansowe - banki, domy maklerskie,
zasady - reguły, na jakich składniki systemu finansowego funkcjonują: regulacje prawne, rozporządzenia (zarządzenia), regulacje prawne, normy zwyczajowe.
Funkcje systemu finansowego:
monetarna (kreowanie pieniądza, przepływ pieniądza związany z bieżącymi transakcjami gospodarczymi…
... zobacz całą notatkę



Komentarze użytkowników (0)

Zaloguj się, aby dodać komentarz