Elektronika Cyfrowa - strona 2

note /search

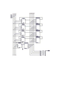
Licznik 3

  • Politechnika Poznańska
  • Elektronika Cyfrowa
Pobrań: 280
Wyświetleń: 1589

Handkiewicz Andrzej. Notatka składa się z 16 stron. Laboratorium Elektronika Cyfrowa Sprawozdanie z ćwiczenia Temat Układy Sekwencyjne - Licznik Rok akademicki 2011/12 Data wykonania ćwiczenia 21-03-2012 Data oddania sprawozdania 21-03-2012 Termin zajęć Środa 11:45 Ocena Wykonawca: Rok/semestr...

Miernik częstotliwościowy

  • Politechnika Poznańska
  • Elektronika Cyfrowa
Pobrań: 553
Wyświetleń: 1442

Handkiewicz Andrzej. Notatka składa się z 4 stron. Laboratorium Elektroniki Cyfrowej Ćwiczenie nr: B1 Temat zajęć: Aplikacje: Miernik częstotliwości Data wykonania: 19.05.11 Kierunek/semestr: AiZ/6 Grupa: A3/czwartek 15:10 Ocena: ………………. Wykonał: Licznik binarny „modulo 10” (cntr_bcd) Q3 Q2 Q1 Q...

Miernik częstotliwościowy

  • Politechnika Poznańska
  • Elektronika Cyfrowa
Pobrań: 497
Wyświetleń: 1057

Handkiewicz Andrzej. Notatka składa się z 12 stron. Laboratorium Elektronika Cyfrowa Sprawozdanie z ćwiczenia Temat Aplikacje - Miernik Częstotliwościowy Rok akademicki 2011/12 Data wykonania ćwiczenia 11-04-2012 Data oddania sprawozdania 11-04-2012 Termin zajęć Środa 11:45 Ocena Wykonawca: Ro...

Miernik przedziału czasu

  • Politechnika Poznańska
  • Elektronika Cyfrowa
Pobrań: 175
Wyświetleń: 1358

Handkiewicz Andrzej. Notatka składa się z 5 stron. Laboratorium Elektroniki Cyfrowej Ćwiczenie nr: B2 Temat zajęć: Aplikacje: Miernik przedziału czasu Data wykonania: 02.06.11 Kierunek/semestr: AiZ/6 Grupa: A3/czwartek 15:10 Ocena: ………………. Wykonał: Schemat całego układu i ogólna zasada działania...

Miernik przedziału czasu

  • Politechnika Poznańska
  • Elektronika Cyfrowa
Pobrań: 175
Wyświetleń: 980

Handkiewicz Andrzej. Notatka składa się z 16 stron. Laboratorium Elektronika Cyfrowa Sprawozdanie z ćwiczenia Temat Aplikacje - Miernik Przedziału Czasu Rok akademicki 2011/12 Data wykonania ćwiczenia 18-04-2012 Data oddania sprawozdania 18-04-2012 Termin zajęć Środa 11:45 Ocena Wykonawca: Rok...

Multiplekser 1

  • Politechnika Poznańska
  • Elektronika Cyfrowa
Pobrań: 259
Wyświetleń: 1834

Handkiewicz Andrzej. Notatka składa się z 5 stron. funkcja F2/5(A,B,C,D,E) = 3 11 13 15 17 20 21 22 23 24 25 26 27 28 | Lp | DEC | BIN | |||| | 0 | 3 | 00011 | | 1 | 11 | 01011 | | 2 | 13 | 01101 | | 3 | 15 | 0 | | 4 | 17 | 10001 | | 5 | 20 | 10100 | | 6 | 21 | 10101 | | 7 | 22 | 1011...

Multiplekser 2

  • Politechnika Poznańska
  • Elektronika Cyfrowa
Pobrań: 119
Wyświetleń: 1211

Handkiewicz Andrzej. Notatka składa się z 11 stron. Laboratorium Elektronika Cyfrowa Sprawozdanie z ćwiczenia Temat Układy Kombinacyjne - Multiplekser Rok akademicki 2011/12 Data wykonania ćwiczenia 07-03-2012 Data oddania sprawozdania 07-03-2012 Termin zajęć Środa 11:45 Ocena Wykonawca: Rok/s...

Rejestr cykliczny

  • Politechnika Poznańska
  • Elektronika Cyfrowa
Pobrań: 420
Wyświetleń: 1715

Handkiewicz Andrzej. Notatka składa się z 3 stron. Laboratorium Elektroniki Cyfrowej Ćwiczenie nr: A3 Temat zajęć: Układy sekwencyjne - - przerzutniki, zatrzaski, rejestry Data wykonania: 14.04.11 Kierunek/semestr: AiZ/6 Grupa: A3/czwartek 15:10 Ocena: ………………. Wykonał: 1.Tabela prawdy Lp Wyjśc...

Rejestr cykliczny 2

  • Politechnika Poznańska
  • Elektronika Cyfrowa
Pobrań: 224
Wyświetleń: 1512

Handkiewicz Andrzej. Notatka składa się z 7 stron. Laboratorium Elektroniki Cyfrowej Ćwiczenie nr: A3 Temat zajęć: Układy sekwencyjne - - przerzutniki, zatrzaski, rejestry Data wykonania: 14.04.11 Kierunek/semestr: AiZ/6 Grupa: A3/czwartek 15:10 Ocena: ………………. Wykonał: 1.Tabela prawdy Lp Wyjśc...

Rejestr cykliczny 3

  • Politechnika Poznańska
  • Elektronika Cyfrowa
Pobrań: 420
Wyświetleń: 2009

Handkiewicz Andrzej. Notatka składa się z 17 stron. Laboratorium Elektronika Cyfrowa Sprawozdanie z ćwiczenia Temat Układy Sekwencyjne - przerzutniki, zatrzaski, rejestry Rok akademicki 2011/12 Data wykonania ćwiczenia 14-03-2012 Data oddania sprawozdania 14-03-2012 Termin zajęć Środa 11:45 Ocen...